下面以杰理芯片AC6901A開發板實物圖為例

一、根據公版原理圖,介紹杰理6901A芯片,引腳介紹。
1、天線引腳介紹

2、軟開關機上拉RTCVDD
軟件關項目,關機功耗要在4UA以內。測試時,一定要測試待機電流。看有沒有其它地方耗電的情況。

3、杰理芯片AC6921與杰理藍牙芯片AC6901的區別
(1)功耗方面杰理芯片AC6921純藍牙工作時,連接藍牙電流20MA左右,杰理AC6921通話電流36MA。藍牙芯片AC6901連接藍牙電流30MA左右,AC6901通話電流46MA。
(2)IO引腳杰理藍牙芯片AC6921比杰理芯片AC6901更多,內置收音效果更好。
(3)價格更便宜。杰理芯片AC6901比杰理藍牙芯片AC6921更強大。
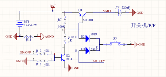
4、MOS管模擬硬開關機電路圖

二、杰理藍牙芯片AC693X要點
1、耳機主要難度是射頻難調,天線比較難處理。對硬件畫板要求比較高。
2、駐極體麥通話一致性好,靈敏度高,抗干擾更強,通話更穩定,體積小,薄。
3、充電方式,使用內充。
4、3系列功耗在8MA左右,在功耗上相對有了很大的改善。
5、畫板時一定要預留升級焊點。
6、測試關機電流,4UA以內。




